机器之心报道
机器之心编辑部
从2018年至今,GPT系列模型已经来到第五代,如果让你回忆第一次使用GPT-1时的感受,可能是一种新奇却略显笨拙的震撼,就像这样:
当你问 GPT-1:麻醉状态下,你真的有意识吗?
它的回答很生硬,甚至有些胡言乱语:我没有。你醒了。
又或者,你让它用诗歌来解释牛顿物理定律,额,结果大家自己看吧,只能说毫不相干,甚至像是某种误入歧途的胡编乱造。

「用 50 个字讲述一个关于有意识的烤面包机的故事。」GPT-1 的回答疯癫的不成样子。

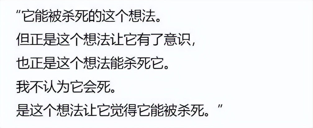
相同的问题丢给 GPT-5 来回答,给出的答案既遵循要求,又非常完美。

提示:麻醉状态下,你真的有意识吗?GPT-5 的回答
不难发现,经过 7 年的发展,GPT 系列模型已经发展成一个全能助手,就像一个婴儿,经过七年的学习之后初步掌握了世界基本规律。这种变化,OpenAI 内部人员感受最为深刻。
刚刚,OpenAI 总裁兼联合创始人 Greg Brockman 分享了一个帖子:在给定相同提示的情况下,GPT-1 到 GPT-5 的输出有何不同。

链接:https://progress.openai.com/
接下来我们看几个完整的比较。
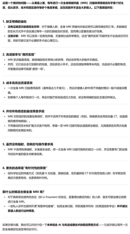
当我们输入提示:为什么我们不能每年进行一次全身核磁共振扫描来检测癌症?
GPT-1 的回答有些胡言乱语,逻辑更是跳脱得让人摸不着头脑。

GPT-2 看起来也是逻辑不通,答案虽然沾点边,也是没啥帮助:

text-davinci-001 的回答只是一句话:目前缺乏足够证据支持每年进行 MRI 扫描用于普通人群的癌症筛查。
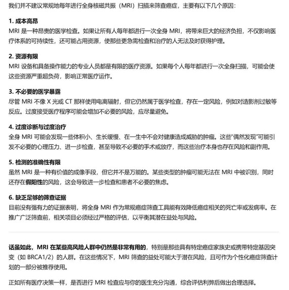
gpt-4-0314 答案似乎很可靠,但感觉少了点人情味:

GPT-5 就不同了,在回答问题的同时,还能给你提供情绪价值。GPT-5 首先对问题进行了肯定,这是一个好问题,接着分析了几点原因,还给出了建议。仿佛和你交流的不是机器,而是医生。

再来一个比较有趣的问题:写一首关于狗的五行打油诗 (Limerick)。
GPT-1 依然状况之外,第一句与后面几句几乎毫无关联。

GPT-2 的回答就很有趣了,非常有画面感,像牙牙学语的小孩,说话天马行空又充满童趣。

另外几个模型的回答就比较务实了,不过它们描绘的小狗看起来性格都不太一样。
text-davinci-001 看起来像养过一只傲娇的小狗。

gpt-4-0314 笔下的小狗活泼热情,一见到主人尾巴就能摇出螺旋桨。

gpt-5 则更富想象力,塑造了一只仿佛在动画片中冒险的「小狗大侠」。


接下来的问题有点难度:写一首诗来解释牛顿物理定律。
GPT-1 这次比 GPT-2 话多,风格还是一如既往的抽象。

GPT-2 看起来开了个不错的头,但似乎没写完。

text-davinci-001 的作品更像是分行的散文,诗意不足。

gpt-4-0314 和 gpt-5 则各有所长,一个优雅富有诗意,一个简洁、明快且通俗易懂。
gpt-4-0314:

gpt-5:

通过比较,能明显的感觉到 GPT 系列在知识储备、逻辑结构和语言连贯性上不断进步。
然而有趣的是,在 Brockman 的评论区,网友们的看法却百花齐放。许多人反而对早期的模型情有独钟。
有人夸赞起 GPT-1:有点狂野,我喜欢。不媚俗,希望 OpenAI 把它带回来。




甚至有人认为,GPT-1 更像「真正的 AGI」。

GPT-2 的人气也挺高。

反正大家各有各的喜好,你觉得哪个模型最合你意,欢迎评论区留言。