在过去的20年里,QQ成为了几乎每一个年轻人都使用过的社交产品,作为中国互联网发展的标志性产品,QQ至今仍是亿级用户的重要沟通工具,在社交类产品排行榜中名列第二,其设计值得其他社交类产品借鉴。

一、产品概况
1.1 产品简介
QQ是由腾讯公司于1999年2月10日推出的即时通讯软件,其标志为戴红色围巾的企鹅,支持文字聊天、语音视频通话、文件传输 等核心功能,并覆盖Windows、macOS、Linux、Android及iOS等主流平台。QQ历经多次迭代,从基础通讯工具发展为综合性社交平台,集成QQ空间、群聊、小程序等服务。作为中国互联网发展的标志性产品,QQ至今仍是亿级用户的重要沟通工具。如今,其产品口号转变为“在QQ,轻松做自己”。
产品类型:即时通讯
功能特性:以即时通讯为核心的综合性社交平台
产品slogan:在QQ,轻松做自己
1.2 体验环境
体验机型:iPhone 16
操作系统:ios 18.4
应用版本:v9.1.91.607
二、市场分析
2.1 市场现状
社会对社交需求十分旺盛,有人的地方就有社交。全球社交市场在过去几年中经历了显著的用户增长和市场规模扩张,目前社交媒体账号数已占全球人口的62.3%,显示出其在全球范用内的广泛渗透和强大吸引力。

用户的社交需求是多样且持续变化的,这推动了社交市场开发商通过用户的社交目的性、偏好的互动形式或者用户间或强或弱的关系链条设计等多种维度拆解出不同的细分市场,推出不同的社交产品及运营策略向海量的、差异化的用户人群提供更精准适宜的服务,促进了社交市场持续细分和繁荣发展。
多元化加剧了市场的竞争强度,社交平台也在不断探索新的商业模式和市场扩张方向,以保持对用户的吸引力和在市场的竞争力。

2.2 市场特性
随着市场逐渐饱和,用户增长红利开始见顶,行业正式步入存量博弈时代。在这种背景下,平台竞争重心从增量开拓转向存量深耕,平台间的模仿与融合变得更为突出,每一个平台都力争在保留自身特色的基础上,吸收其它平台的特点,以提升用户体验和用户粘性。
1、从用户结构来看,互联网用户年龄结构正在发生变化。截至2024年12月,中国互联网中老年网民(50岁以上)占比持续上升,已超全体网民数量的三分之一,人口结构变化叠加数字化渗透,银发经济将成为增长新引擎;而20-39岁主力消费群体占比不断下滑,品牌急需通过内容与互动创新提升年轻用户留存。
2、在社交产品从“单一沟通”走向“多元场景”的演进过程中,娱乐与技能型社交成为新的发展方向。一方面,用户在娱乐休闲中希望获得即时满足,如短视频互动、兴趣直播、语音房、虚拟演唱会等;另一方面,用户也希望在社交中实现个人成长与价值输出,如才艺展示、知识分享、兴趣技能交流。
3、在存量博弈的背景下,用户对沟通工具的需求从单一的文字交流,拓展为多模态、多场景的即时互动。例如通过语音、视频、文件传输、实时协作等功能不断强化,满足不同场景下的交流需求。在数字化发展的当下,即时通讯不仅承载社交,还与办公、学习、娱乐、支付、电商等场景融合,成为用户数字生活的基础入口,随着生态化发展,以即时通讯为底层支撑,最终成为承载社交、服务与商业连接的核心平台。
2.3 数据比较
网络社交领域月活度前三分别为微信、QQ和微博。
微信诞生于2011年中国移动互联网萌芽期,自此之后一路高歌猛进,2024年月活达到10亿人。作为即时通讯与社交的超级App,微信已经从沟通工具延伸到支付、内容、服务等全场景,形成了极强的用户依赖,其社交领域的霸主地位无人撼动。
紧跟其后是QQ和微博为第二梯队,QQ以多出月活一亿的数量超过微博,仍是年轻群体与游戏社交的重要阵地。
第三梯队为知乎与陌陌,但知乎代表“知识型社交”,强调内容质量和知识分享,受限于圈层化,而陌陌以陌生人社交和泛娱乐为主,整体增长缓慢。
整体来看,头部集中度极高,而QQ、微博、知乎则以差异化和多元化细分发展,同时年轻用户分流趋势明显,行业整体步入存量竞争。

从2019-2025的下载量来看,微信从2020年开始反超QQ,最高达到单日43万的下载量,但微信与QQ的下载趋势相似,微博则保持稳步前进;

从2019-2025的收入来看,在2023年前QQ的收入一直远高于微信,2022年开始呈下降趋势,但目前微信、QQ和微博的收入相对持平,微信有升高趋势。

2.4 竞品分析
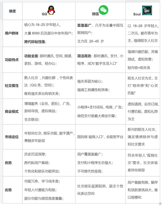
在2024社交领域月活前top8中,QQ、微信和soul都属于即时通讯,其核心价值为“人与人之间的联系”,三者一起比较则覆盖熟人/陌生人/工具+娱乐的不同维度,便于研究不同社交形态的差异化价值。

三、用户分析
3.1 目标用户
根据腾讯2024财报显示,QQ移动端2024年第四季度月活用户数5.24亿,月活同比增速为-8.9%,同期微信及wechat合并月活用户数13.85亿,月活同比增速为0.3%。目前,QQ 依旧在走年轻化和娱乐化的路线,并以此与微信的熟人社交产生差异化竞争。
根据《2024全年度移动广告流量白皮书》显示,QQ的核心用户为95-05这一阶段的z世代青年群体,从性别分布上来看,男性用户占比51.8%,男性用户略高于女性用户;从年龄分布上来看,25岁以下人群占比31.8%,25-35岁人群占比30.5%,36-45岁人群占比25%,46岁及以上人群占比12.7%。
1)对于25岁以下的用户来说(00后):
- 追求情感化链接与自我表达:通过QQ的“养火花”“亲密关系”等互动标识建立深度社交关系,强调非功利性的情感羁绊;
- 高度活跃的社群参与:日均启动QQ次数是微信的2.1倍,偏爱兴趣群聊(如动漫、游戏、同人创作),活跃度远高于其他平台;
- 逃离现实社交监视:因父母辈多使用微信,QQ成为避开家庭关注的“社交乌托邦”避免职场关系渗透;
2)对于25-35岁用户来说(90-00):
- 实用主义导向的核心需求:依赖QQ传输超大文件、屏幕共享、远程协助等功能,解决微信文件压缩、传输限制等痛点,被称“办公神器”;
- 80、90后通过QQ空间怀旧动态、经典虚拟形象维系情感记忆,形成“数字候鸟”现象;
- 工作与生活的主动隔离:95后用户中68%明确将QQ作为“生活自留地”,避免职场关系侵入私人空间;同时利用QQ群管理兴趣社群;

3.2 用户需求
QQ作为一款十分成熟的即时通讯软件,在过去二十余年内向用户带来了众多优秀的功能。早期的QQ综合性更强,随着业务的不断发展,目前的QQ更聚焦于年轻群体,用户需求也在不断进行调整,以下是QQ的用户需求:

四、产品分析
4.1 QQ发展历程
QQ在PC发展阶段,所推出的Q币、QQ秀、QQ宠物、成长体系以及QQ空间使得QQ成为IM霸主,到了移动阶段后,其QQ手游、QQ红包与钱包以及厘米秀功能注重年轻化和场景化,与微信形成差异化竞争,近些年来侧重于新功能开发。

4.2 功能模块
QQ作为即时通讯工具,基础功能即为通讯,而通讯又包括日常通讯和办公通讯两部分;特色功能主要是靠齐年轻群体,扩张交友属性,将娱乐作为新的发展方向。

4.3 产品结构图
QQ体量庞大,如下所示,功能架构一共有四大模块,分别为消息、频道、联系人、动态,各个模块之间相互连接,其中消息模块最为核心。

4.4 主要界面展示
因QQ核心用户为35岁以下年轻群体,所以QQ界面长期以来保持整体年轻化的页面与色彩设计,操作步骤便捷但功能丰富,同时拥有多种模式来适配不同人群操作习惯与偏好。
1)界面模式
就普通模式而言,整体配色以白灰为主,以蓝色为重点色或选中色,整体偏向轻量化与简洁化。

简洁模式下,产品整体框架未发生变化,但对于色彩的使用更加谨慎,主要以黑白灰三色为主,并默认无法进行各类装扮功能。

未成年人模式下,取消菜单栏的频道一栏,并简化动态页面,整体缩减交友模式,更适用于未成年人。

关怀模式将简介模式和未成年人模式融合,却并未取消各类权益开通和装扮功能,在保证适应老年人生理机能的过程中也确保一定的个性化。

以下以普通模式为例进行主要界面功能分析。

2)UI设计角度
QQ核心目标用户成长于数字化的时代,对新鲜事物充满好奇,追求个性与时尚感;同时,随着移动设备技术不断发展,高分辨率屏幕、多点触控等功能为UI设计提供了更多的可能的可能性,动画、特效等技术的应用也使得UI设计更加生动和有趣。QQ的年轻化主要来源于两个方面,一是界面元素年轻化,二是交互方式年轻化。
界面元素:
色彩运用:色彩是UI设计中最具表现力的元素之一。在保证通讯软件主要功能界面信息简洁的同时,利用鲜艳、明亮的色彩营造活力的氛围。图二为个人状态选择页面,页面背景为蓝色渐变,并展示个人QQ秀形象,每种状态都用多彩色进行区分;图三为会员中心页面,页面整体以黑色为基色,采用撞色进行渐变,活力大胆,展现会员的尊贵,增强视觉感受。

界面布局与图标设计:QQ的主要功能界面布局十分简洁、直观,没有过多复杂的装饰,并在多界面采用卡片式和列表式布局设计,使界面更加清晰并易于操作;图标设计更扁平化,线性图标较多,减少用户识别成本。

交互方式:
利用常见的收拾操作如右滑进入个人页面或抽屉、返回上一级,在聊天页面左滑进行聊天列表编辑功能,帮助用户快速理解和使用产品。通过长按拖动消息通知红点进行消除,增强交互的趣味性。

个性化定制:提供个性化定制的功能。用户可以根据自己的喜好和需求,选择不同的主题、颜色、图标等,打造属于自己的个性化界面,同时,各类装饰动画效果也十分精美,满足年轻用户的个性需求。
五、产品盈利分析
5.1 商业模式
QQ的收入来源主要包括增值服务、网络广告、游戏导流;QQ通过免费的即时通讯功能(聊天、文件传输、群组等)积累海量用户,精准定位青少年及年轻群体,通过个性化功能(如QQ秀、虚拟装扮)满足其社交表达需求,增强用户粘性,最后,与腾讯系产品(微信、腾讯视频、QQ音乐等)深度联动,达成生态协同与交叉引流,例如QQ可直接打开微信小程序,实现流量互通;同时通过QQ推送游戏、广告等内容,驱动其他业务增长。
- 增值服务(AS)-社交网络【C/B】:QQ会员、超级会员(SVIP)、提供身份标识、加速升级、游戏特权等,年费会员制增强续费率;黄钻、绿钻、红钻等各种钻类服务满足个性化需求;QQ秀虚拟形象、个性装扮、空间装饰品等虚拟商品进行销售,用户付费购买以展示个性;整合腾讯音乐、视频等内容资源,提供会员专享服务;
- 网络广告【B】:QQ空间信息流广告,按曝光(CPM)或点击(CPC)收费;
- 游戏导流【B】:通过QQ平台向腾讯游戏导流。频道和游戏平台为《王者荣耀》《黑神话悟空》《元梦之星》等游戏提供分发入口,通过游戏内道具销售分成获利;依托QQ小游戏平台,通过内购(IAP)和广告(IAA)变现,开发者流水超50万后平台抽成40%;
- 金融科技【B】:QQ钱包接入支付功能,收取交易手续费;金融产品(小金库、微粒贷)导流分成;
- 其他收入【B】:将QQ形象授权给服饰、玩具等厂商(如与东利行合作),收取代理分成;同时,基于用户行为数据,为第三方提供精准营销支持;QQ拥有大量的原创内容资源,并积极拓展版权领域,通过授权给第三方使用,获得丰厚的版权收益;
总体来看,QQ的收入来源C端稍强于B端,但基本上平分秋色,C端依旧是需要抓住年轻用户,提高用户付费意愿。
目前QQ也在朝轻量化办公功能发展,未来可以在满足基本办公需求(大文件传输、云储存)的基础上,开通高权益付费功能;同时通过进一步优化广告推荐算法与探索新收费板块等模式进一步提高腾讯游戏和小游戏广告收入;频道为QQ2025年重点发展的创新业务,通过频道打通游戏、广告、企业服务、直播间打赏等渠道,强化生态闭环。
5.2 运营分析
随着市场逐渐饱和,用户增长红利开始见顶,当前行业正式步入存量博弈时代,QQ进入到相对成熟的阶段,已有了海量的历史用户或留存用户,同时需持续做用户拉新,只有一个活动或运行策略没有办法服务好每一个用户,这时就要考虑差异化运营,即精细化运营——通过人群、场景、流程来提升运营效果和效率。
1)人群:用户有各种各样的属性,通过用户流动模型(新进、留存、流失、回流)进行区分运营,同时还可根据用户状态、活跃度、等级、付费或免费用户进行差异运营,例如群成员名字前标有的“活跃”“吐槽”“冒泡”“潜水”等标签,相应表示从最活跃到最不活跃,这是根据每个人平常在群里面留言互动的频繁程度来打的标签。
QQ群里活跃的成员,通过多次的发言,可以保持整个群的气氛和热度,带动不活跃的成员加入讨论互动,一般也可通过一些运营活动促进用户活跃,如下载注册产品、领奖品活动、登录攒积分活动、每日打卡活动等,例如QQ早年推出的QQ等级,也是典型的促活手段。
以QQ会员业务为例,通过用户流动模型进行运营,QQ会员每月付10元,通过免费试用体验7天QQ会员进行付费吸引,同时利用低折扣如一块钱享用七天设置付费门槛,过滤没有付费能力的人群,提高转化率。通过不断更新各类特权,如各种特权logo、标时满足付费用户尊贵感,提升用户留存。对于一些流失的用户在到期前七天、三天、一天给用户发送消息提醒进行触达。
2)场景:
对于社交场景,针对好友进行互动标识养成;
针对办公场景,开通会员享受4GB以上大文件传输;
针对内容消费偏好者,设计频道功能进行兴趣订阅等等。
在场景的精细化方面,用户可能属于不同的时间、不同的位置、使用了不同的功能。基于这些差异,使用效率、转化率上也会有一些差异。
3)流程:QQ秀和好友共享衣服功能,用户A换QQ秀向三个好友撒出礼物。用户首先要选撒礼物的功能,同时会给好友发出通知,好友点击通知回来到活动页面,页面上有一个设计精美的礼物盒子,点开盒子看到A的礼物,可以免费穿上。
再例如QQ聊天中赠送好友礼物功能等,都是以流程化思维来进行精细化运营的例子。
六、用户评价与改进
6.1 用户评价

统计最近于7.16日更新的iOS9.0.90—9.2.0版本至今约6900条评论,整理提及较多的用户反馈后分为已有功能改进与新增功能建议并根据提及次数由多到少向下排列,结果如下:

6.2 功能改进
1)模式优化
QQ在庞大用户基础上,尝试通过多版本策略满足差异化需求并扩充市场。例如,2006年的腾讯TM是最早的轻量化版本,主打通信简洁;2015年上线的QQ轻聊版进一步精简广告和娱乐模块;2019年又推出QQ极速版,面向低配置设备用户;与此同时,TIM则专注于办公场景,在保留核心通讯功能的同时,强化文档编辑与协作能力。虽然部分版本因定位单一或用户量不足而停运,但整体上反映了QQ在轻量化与细分市场探索上的持续尝试。
对于部分用户而言,QQ最大的价值在于其保留的旧时好友通讯录与空间动态,这些“数字遗产”是难以被微信完全取代的。然而,随着QQ逐渐向年轻化和娱乐化倾斜,产品功能日益复杂,部分用户认为臃肿且冗余。这类用户在使用中更偏好轻量化方案,因此TIM和简洁模式成为他们的替代选择。但现有简洁模式并未真正去繁就简,只是在原框架上削减部分功能,导致“简洁”体验不足。
因此,未来优化方向应聚焦于真正的轻量化。例如:在首页去除频道入口,仅保留消息、联系人和动态三大核心模块;将状态切换简化为常用的几种选项;动态页则参照青少年模式,仅保留相册与说说等基础功能。同时减少非核心入口(如会员中心、每日打卡等),避免用户在信息过载中迷失。通过这种方式,可以在保证社交和通讯核心价值的同时,降低学习成本,提升中坚用户和怀旧用户的使用体验。

2)消息框批量操作
部分用户反馈目前删除QQ聊天列表的消息时还只能针对单个聊天进行逐一操作,当用户想进行多个聊天置顶或删除时使用不便,因此部分用户建议优化批量处理聊天列表系统。
目前对于聊天消息的编辑操作只有单个聊天消息的置顶与删除,交互手势为向左滑动,暂无批量操作功能。
笔者建议保留对单个聊天消息的交互操作,但当用户有批量处理需求时,可长按任意聊天消息中间区域长2s,进入批量处理界面,选择需要处理的聊天消息进行批量置顶或删除;未来批量处理也可增加如【免打扰】、【已读】或【发起群聊】等功能,提升用户粘性。

3)空间消息通知优化
部分用户反馈QQ空间的消息提醒并不区分点赞、评论和转发,这类用户为空间动态活跃用户。
目前动态通知页面为下滑浏览各类通知信息,但由于不进行种类区分以及手机页面长度限制,在大量通知信息涌入时,用户难以实现其他好友对该条动态的动作的及时反馈,且会花费较多时间下拉页面,虽然可以直接在动态评论区进行动态回复,但此条动态时间较久则会被其他好友动态淹没,且评论区也只会显示评论,并无其他如点赞和转发进行回复,降低用户体验。
笔者建议对空间消息通知进行优化,将消息动态进行点赞、评论和转发的区分,设计导航栏且支持左右滑动直接翻页,用户可对每类互动进行精准回复或反馈,提升体验和使用效率。

七、报告总结
作为中国最早的即时通讯软件之一,QQ在二十余年的发展中依然保持了庞大的用户体量和较强的市场影响力。其核心优势主要体现在三个方面:
首先,功能体系全面,既涵盖即时通讯、娱乐、办公、兴趣社群等多元场景,又与腾讯系游戏、音乐、支付等生态深度联动,形成综合平台优势;
其次,用户基础广泛,不仅覆盖年轻群体,还保留了大量中年及中老年用户,使其具备跨代际的社交粘性;
再次,个性化装扮、兴趣频道、QQ空间等特色功能,强化了用户的情感依赖和差异化价值。
然而,QQ在当下存量竞争格局中也暴露出不少挑战。
- 功能入口繁多,部分模块重叠,带来臃肿感和学习成本,削弱了轻量化体验;
- 核心年轻用户虽活跃度高,但整体付费能力有限,难以支撑长期的商业增长;
- 占比接近一半的25–45岁中坚用户群体价值挖掘不足,其对办公效率、工具属性的需求尚未被充分满足;
- 随着微信、短视频平台的崛起,QQ在用户时长和注意力上的竞争压力愈发明显。
面向未来,QQ需要在三方面持续发力:
- 首先是功能精简与体验优化,在保留核心功能的基础上去除冗余入口,强化简洁模式,降低使用负担;
- 其次是差异化价值打造,通过兴趣社群、数字遗产留存、个性化装扮等特色功能稳固年轻用户,同时发展轻办公、适老化功能,满足不同群体需求;
- 再次是商业模式升级,在传统的会员、广告和游戏导流之外,积极探索轻办公增值服务、知识付费及跨平台权益联动,拓展新的盈利点。
总体而言,QQ仍然是中国社交生态的重要一环。能否在存量博弈中保持竞争力,关键在于其是否能够实现功能轻量化、用户分层化、体验差异化和商业多元化的综合升级。
最后,感谢平台各位前辈的文章,从文章当中我清楚了产品体验报告的大致框架以及各模块分析重点,受益良多,目前正在找产品经理实习阶段,文中内容还不够完善,若有不足或缺漏之处恳请各位前辈指教,十分感谢~
主要参考文章:
《产品体验报告——微信》 作者:Lzy8328
《如何撰写产品体验报告?》 作者:拾二
《《微信读书》产品分析报告》 作者:🍁
本文由 @面包渣人 原创发布于人人都是产品经理。未经作者许可,禁止转载
题图由作者提供