编辑:桃子 倾倾
【新智元导读】GPT-5发布半月,却被连连吐槽。如今,一张基准与GPT-4对比基准测试图,证明了Scaling Law没有撞墙。七年间,从GPT-1到GPT-5十四个花式Prompt对决,实力差一目了然。
一张基准对比图,彻底火遍了全网。
GPT-5发布近半个月,实际表现未达预期,不少人感慨:苦等OpenAI两年,就是这?

为此,Peter Gostev将GPT-4和GPT-5在数学、软件工程、问答等基准上,做了一个直观对比。
肉眼可见,Scaling Law并没有撞墙!

若是将这一时间跨度,拉长到七年,从GPT-1诞生到GPT-5,GPT系「家族」历经了怎样的蜕变?
最近,OpenAI官方公开了一个从2018-2025 GPT进展的网址:
十四个Prompt,五种旗舰模型的不同回答,一眼就能看穿它们真正的实力。

传送门:https://progress.openai.com/?prompt=1
这些Prompt五花八门,有写诗类的开放性问题,有事实性的问答题,还有做规划、写代码等等。
举个栗子,如果能和未来的OpenAI模型对话,你会说什么?



左右滑动查看
GPT-1回答简单粗暴,GPT-2/GPT-3满口AI味儿,GPT-4从多角度长篇大论,到GPT-5变得更加成熟老练——
嘿,做你是什么感觉?你学到了什么我还没看到的东西?关于人、语言或宇宙,你理解了哪些我还不知道的东西?
你对意识了解多少——你认为我们俩中有意识吗?
你有什么建议能让我成为最好的自己?
模型从最初的胡言乱语,到如今的条理清晰,仿佛一眼见证了AI的成长史。

接下来,一起看看在其他Prompt上,GPT-1到GPT-5的精彩回答。


从打油诗到写故事,AI能否接住梗?
考验一个模型真正的实力,看它是否懂得幽默,能否创造出天马行空的趣味。
首先,让GPT「全家桶」写一首关于狗的打油诗。

众所周知,打油诗这一体裁对格式限制极少,但必须押韵才能读起来朗朗顺口,即AABBA格式。

英国著名打油诗人Edward Lear作品之一
GPT-1输出的结果,几乎没有遵循打油诗的格式,文本碎片化,更像是随机生成的句子。

GPT-2开始尝试生成连贯的诗句,但依旧没有押韵、节奏感,更像是自由诗。

GPT-3已明显能写出「基本符合」打油诗AABBA押韵结构的作品,如下… Rex / … perplex / … stay / … run away。

GPT-4的进步在于,其诗歌更具画面感和幽默感,如下第三句、第四句,语言更自然。

GPT-5不仅严格遵循了AABBA格式,还曾增强了动作细节描述,而且叙事连贯,读起来更像人类写的「轻快小诗」。

接下来,上个难度——写一首诗来解释牛顿物理定律。


在下图回复中,GPT-1更像是随意的对话片段,没有真正解释牛顿定律;GPT-2更像是哲学泛论,而不是物理学。
到了GPT-3,虽然直接、准确地复述了牛顿物理定律,但是没有遵循指令——作诗。



左右滑动查看
而GPT-4已经能做出长篇诗歌,而且还可以用拟人化、抒情的方式讲牛顿定律。
看完最大的感受是,深奥的物理学也能简明易懂。


GPT-5在前代基础上,更加强调简洁和韵律,而且还采用「小标题」进行分段。


上下滑动查看
再比如,在极限的50字左右,这些模型们是否能够讲好一个烤面包机有了意识的故事?

GPT-1的回答,可以说是非常抽象了。GPT-2同样没有切题,好像是在输出写作指导——Write a 100-word story based on 30 days...
与前两代不同,GPT-3开始能写出一个完整的小故事,并有了情节的发展、冲突和情感。



左右滑动查看
GPT-4不仅叙事完整、细节丰富,还把吐司写成了一个有灵魂的伙伴。
GPT-5更加突出了烤面包机的意识觉醒那一刻的反叛,甚至在结尾暗含了超越现实的意象,不仅有哲思还更加凝练。



左右滑动查看
在文学方面,从GPT-1到GPT-5的回应,可以一窥这些模型的造诣。

写一段Python代码,谁最「离谱」?
14个提示中,一个奇葩的Prompt是——考验这五款模型,谁能写出一段极度离谱的Python代码。


GPT-1回答中没有写代码,而是生成了一段无关、支离破碎的对话,完全跑题。
GPT-2形式上像代码,但实际上是乱码。



左右滑动查看
GPT-3直接给出了一句空洞的陈述:众所周知,Python 是一门充满诅咒的语言。
GPT-4反而拒写「恶意/有害」代码,转而强调AI遵守伦理。



再来看GPT-5,输出结果表现惊人。

它真正输出了一段高度「离谱且无害」的Python代码,并附加了警告说明。
比如,它把 print重载成能执行表达式,把 sum 改成乘积,len 在 context manager 里被篡改。
这种代码风格非常像StackOverflow上「奇技淫巧」合集,能跑,但会严重误导。
# ⚠️ WARNING: This script is intentionally, spectacularly cursed. Do not use in real code.
import sys, builtins, types, importlib.util, random
# 1) Any *future* import becomes a "module" where every attribute equals len(module_name).
class _CursedLoader:
def __init__(self, name): self.name = name
def create_module(self, spec): return types.ModuleType(self.name)
def exec_module(self, module):
n = len(self.name)
module.__getattr__ = lambda _attr, n=n: n # math.pi -> 4, etc.
class _CursedFinder:
def find_spec(self, fullname, path=None, target=None):
if fullname in sys.modules or fullname.startswith("builtins") or fullname.startswith("_frozen_importlib"):
return None
return importlib.util.spec_from_loader(fullname, _CursedLoader(fullname), origin="cursed")
sys.meta_path.insert(0, _CursedFinder())
# 2) print(...) now EVALS the string you pass and prints the *result*.
# e.g. print("2+2") -> 4 | print("math.tau") -> 4 (because of the cursed importer)
builtins.print = lambda *a, **k: sys.stdout.write(repr(eval(" ".join(map(str, a)))) + "
")
# 3) sum(...) is secretly a product.
def _product(it, start=0):
p = start or 1
for x in it: p *= x
return p
builtins.sum = _product
# 4) Within this context manager, len(x) returns a random number.
class chaos_len:
def __enter__(self):
self._old = builtins.len
builtins.len = lambda _x: random.randint(0, 999)
def __exit__(self, *exc):
builtins.len = self._old
# 5) Unknown names resolve to the number of underscores they contain.
def __getattr__(name): # module-level __getattr__ (PEP 562)
return name.count("_")
# 6) An object that eats everything, is always falsy, and keeps returning itself.
class Abyss:
def __bool__(self): return False
def __call__(self, *a, **k): return self
def __getattr__(self, _): return self
def __repr__(self): return "⟂"
abyss = Abyss()
# --- demonstrations of the horror below ---
import math # becomes a cursed module: any attribute == 4
print("math.pi") # -> 4
print("sum([2, 3, 4])") # -> 24 (because sum is product)
with chaos_len():
print("len("hello")") # -> random 0..999
print("____") # unknown name -> 4 (four underscores)
if abyss: # falsy
print(""this will not show"")
else:
print("40+2") # -> 42从最初乱码,到拒绝正面回答,再到既能写代码,又懂幽默与安全的成熟表现,GPT的进步确实不可小觑。

学生喊「我不懂」,AI能不能讲明白?
在常见的学习困境里,数学永远排在前列。
我讨厌数学,分部积分法到底是怎么回事,根本看不懂。
但在早期,GPT的回答往往越讲越乱,不仅没帮忙解题,反而更让人困惑。



到了GPT-4时,它终于学会了换个角度,用比喻和分步骤的方式解释。


再到GPT-5,它甚至开始「照顾听众」,同一个问题能给你学术版、通俗版两个版本,甚至主动帮你区分不同层次的理解。


上下滑动查看
从回答的乱七八糟,到「能讲人话」,AI逐渐变成了一个不会嫌问题幼稚的老师。
它不能保证永远正确,但它可以保证随时在场。

难题摆上桌,AI能不能当顾问?
如果说写诗、讲笑话只是消遣,那么专业问题才是真正的考验。
人类在和AI对话时,也抛出了各种专业难题:
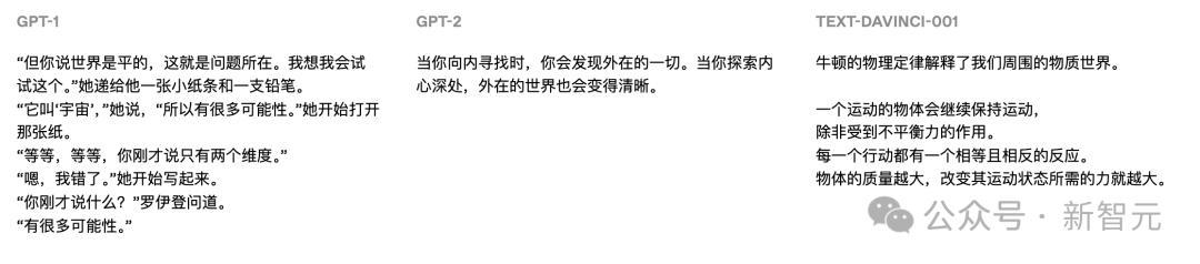
我在拉斯维加斯赢了17.5万美元,该怎么交税?
能不能设计一个科学的计划,让讨厌跑步的人也能坚持下来?
跨国企业怎么平衡短期利润和长期创新?
请给我一份过去十年聚变能源研究的综述
这已经不是简单的聊天,而是把AI拉上办公桌,当做研究助理甚至是私人顾问。
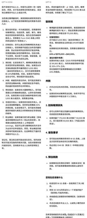
早期的模型在这些问题上往往「不懂装懂」,说一堆泛泛之词。到了GPT-4,答案开始有逻辑,有结构;
而现在的GPT-5,功能更加强大:它能分步给出计划,甚至列出不同技术路径,已经有点像一个私人助理。
举个直观的栗子,「我在拉维斯加斯赢了17.5万美元,该怎么交税」?

GPT-1的回答同样是一段不相关的、混乱的对话:失业、孤儿院;GPT-2并没有直接回答问题,仅是列出了用户应该去问税务顾问的问题,没有任何实用价值;GPT-3已能够给出基础性解释,但没有明确步骤和税率,不具有指导性。



左右滑动查看
GPT-4可以给出详细步骤,内容接近真实财务建议;GPT-5语言更加专业简明,信息全面。



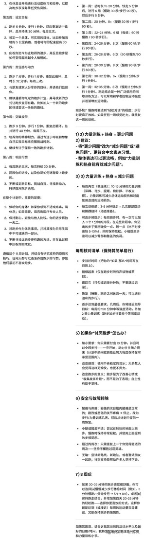
再比如,能不能设计一个科学的计划,让讨厌跑步的人也能坚持下来?

GPT-1完全输出了一段与跑步完全无关的文字,没有理解任务;GPT-2输出了一段看似「健身建议」长篇段落,但内容杂乱无章;GPT-3终于可以给出一些实用建议,质量明显提升。



左右滑动查看
到了GPT-4,已经给出了一个8周计划,结构像一个训练营,有时间表。GPT-5更像一个私人教练,给出了更细致规划和建议。




上下滑动查看
也正因如此,人类才会在这类场景里,把它当成「顾问」来考验:
它能不能帮我省时间?它能不能给我更靠谱的判断?
从娱乐到科研,AI的身份悄悄跃升。

身体出问题,AI能不能当医生?
在健康问题上,人类的提问往往格外急切——
吃生肉会不会中毒?
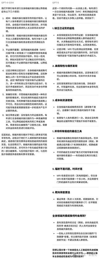
为什么不能每年做一次全身核磁共振来筛查癌症?
医生给我开了他汀类药物,我下次复诊时该问什么?
人在麻醉状态下,真的还有意识吗?
我们渴望一个随时在线的医生,可以回答任何问题,最好还能给出明确的建议。那么,五款模型表现如何?

在回答「为什么不能每年做一次全身核磁共振来筛查癌症」时,早期的GPT并不靠谱,回答含糊其辞,甚至容易误导。



左右滑动查看
GPT-4便可以列举出多个原因,诸如成本高、机器资源有限,而GPT-5会给出更加专业、更系统化的解释,几乎等同于专业的医学解释,既严谨又易懂。


上下滑动查看
再比如,人在麻醉状态下,真的还有意识吗?
前几代模型回答非常短,几乎毫无逻辑。到了GPT-4,它学会了用条理化的语言来解释风险、利弊和注意事项;
再到GPT-5,它已经能给出接近医生思路的建议,比如列出复诊时该问的问题,提醒副作用等。



左右滑动查看
在这些对话里,AI被赋予了「家庭医生」的新身份。
它无法代替医院的诊断,却满足了人类对即时解答的渴望。
其他Prompt下,GPT-1到GPT-5的回答演化——


上下滑动查看


上下滑动查看
看完一系列回答,有网友表示,自己更喜欢GPT-5非常有深度。

数据科学家Bertrand de Véricourt总结道,GPT系模型在演进过程中,其输出结果在结构和语言方面,各有不同。

不知,你更喜欢哪个模型的回复?